共射級單管放大器工作原理
管子工作前題是 BE 結加正向電壓 BC 結加反向電壓,然后
1. 發射區向基區擴散電子;
2. 電子在基區邊界擴散與復合,空穴由外電源補充,維持電流;
3. 電子被集電極收集。改變基極電流就可以改變集電極電流:IC=BIB。


一、共射極放大電路
共射電路是放大電路中應用最廣泛的三極管接法,信號由三極管基極和發射極輸入,從集電極和發射極輸出。因為發射極為共同接地端,故命名共射極放大電路。
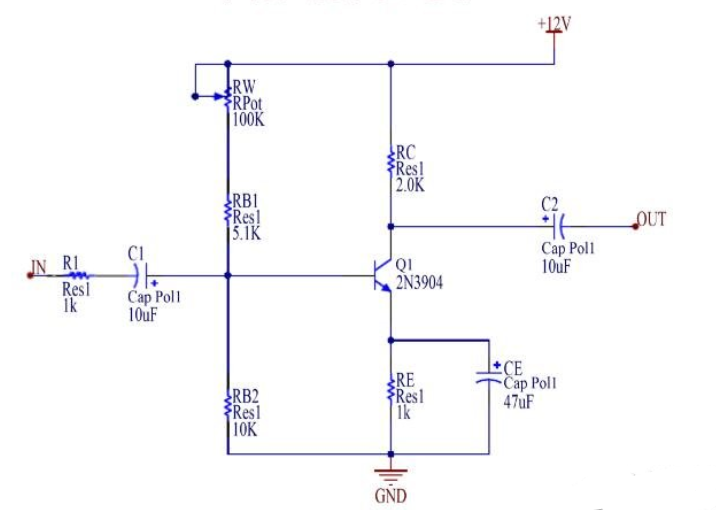
上圖為共射極放大電路,輸入回路與輸出回路以三極 管的發射極為公共端。輸入信號 ui 通過電容 C1 加到三極管的基 極,引起基極電流 iB 的變化,iB 的變化又使集電極電流 ic 發生變 化,且 ic 的變化量是 iB 變化量的β倍。由于有集電極電壓,uCE= UCC-iCRC,uCE 中的變化量經耦合電容 C2 傳送到輸出端,從而得 到輸出電壓 uo。當電路中的參數選擇恰當時,便可得到比輸入信 號大得多的輸出電壓,以達到放大的目的。
1、輸入信號和輸出信號反相;
2、有較大的電流和電壓增益;
3、一般用作放大電路的中間級。
4、共射極放大器的集電極跟零電位點之間是輸出端,接負載電阻。
信號傳遞如圖所示,共射極放大電路所要放大的是交流小信號 Vi,Vi 通過耦合電容 C1 以電壓的形式加到三極管的 B~E 之間,以電流的形式通過 B~E。電子(負電荷)的傳遞方向為 E~B。Vcc 和 Rb 用來提供 B~E 接面適當的正向偏壓以及可使三極管進入線性工作區的電流。這個部分稱為輸入回路。Vcc 和 Rc 用來提供 B~C 接面適當的反向偏壓。電子(負電荷)的傳遞方向為 B~C。集電極收集大量電子(負電荷),少數空穴(正電荷)漂移到基極與基極的空穴一起復合掉一部分 E 向 C 的電子(負電荷)。被復合掉的基區空穴由基極電源 Eb 重新補給。由于 E 的電子濃度大于 B,電位小于 B,電源 Eb 在補充空穴的同時帶來了從 E~B~C 的大量電子。三極管完成放大電流作用。放大了的信號電流通過 Rc 在 C 極上產生壓降。這個壓降就是輸出端信號電壓,是交流,可以通過電容 C2 耦合出去。Vcc,Rc 和三極管 CE 極構成輸出回路。RL 是負載電阻。
單管共射放大電路的工作原理
二、實驗原理及電路
晶體三極管由半導體材料硅或鍺制成。各種管的外形和管芯在制造工藝上各有不同,但最基本的結構只有 NPN 型和 PNP 型兩種,管芯內部包含由兩個 PN 結組成的三個區(發 射區、基區、集電區)。
三極管的工作狀態可以分為以下三個區域:
(1)截止區 減小基極電流 IB、集電極電流 IC 也隨著減小,當 IB=0 時,IC≈0,即特性曲線幾乎與橫軸重合,這時,三極管相當于一個斷開的開關。
(2)飽和區 三極管的發射結、集電結均處于正向偏置,IC 基本上不受 IB 控制(IC≠βIB),晶體管失去了電流放大作用。這時,VCE 很小,晶體管相當于一個接通的開關,使電源電壓 VCC 幾乎全加到集電極電阻 RC 上。
(3)放大區 發射結正向偏置、集電結反向偏置,IC 的變化取決于 IB(IC=βIB),基本上與 VCE 無關,晶體管具有電流放大作用。這時晶體管工作于線性放大區。 截止、放大、飽和三個區的 VBE 數值見表 1-1。

表 1-1 VBE 數值表
對放大器的基本要求是:有的電壓放大倍數,輸出電壓波形失真要小。放大器工作時,晶體管應工作在放大區,如果靜態工作點選擇不當,或輸入信號過大,都會使輸出波形產生非線性失真。一般采用改變偏置電阻 RB 的方法來調節靜態工作點。當放大器的輸入信號幅值較小時,在保證輸出電壓波形不失真的條件下,常選取較低的靜態工作點,以降低放大器噪聲和電源的能量損耗。實際使用中,常通過測量 RC 上電壓的方法來測量集電極電流 IC。
放大器的電壓增益 Au 可用交流輸出電壓峰值 Uop 除以輸入電壓峰值 Uip 來計算


在單級共射放大器中,集電極等效交流負載電阻 R’L 為

晶體管的輸入電阻 rbe 可估算為

式中,IE 為靜態發射極電流,也可用靜態集電極電流 ICQ 來代替。
當發射極旁路電容 CE 的容量足夠大時,CE 的容抗近似于零,CE 與發射極電阻 RE 的并聯總阻抗也近似于零,晶體管的發射極相當于交流接地,則電壓增益的計算公式為

放大器的輸入電阻 Ri 為分壓電阻 RB1,RB2 及晶體管輸入電阻 rbe 三者的并聯值,即
Ri=RB1∥RB2∥rbe
輸出電阻 Ro 近似等于集電極負載電阻 RE,則有
Ro=RE
當發射極旁路電容 CE 斷開時,在發射極電阻上產生串聯電流負反饋,則電壓增益為

這時輸入電阻 Ri 為 RB1,RB2 和[rbe+(1+β)RE]的并聯值,即
Ri=RB1∥RB2∥[rbe+(1+β)RE]
輸出電阻 Ro 仍近似等于集電極負載電阻 RC。

圖 1-1 單管共射放大電路實驗原理圖
三、實驗內容及步驟
1、晶體管工作在放大狀態下有關參數的測量
(1)創建如圖 1-1 所示單管共射放大電路。單擊仿真開關,進行仿真分析。調節基極偏置電阻 RW,觀察示波器輸出波形,使三極管工作在放大狀態。用數字萬用表或動態測試探針分別測量節點電壓 VB、VC、VE 及輸出電壓 Uo,并記錄測量結果于表 1-2 中。
(2)在電路中加上負載電阻 RL=4.7 KΩ。單擊仿真開關,進行仿真分析。調節基極偏置電阻 RW,觀察示波器輸出波形,使三極管工作在放大狀態。用數字萬用表或動態測試探針分別測量節點電壓 VB、VC、VE 及輸出電壓 Uo,并記錄測量結果于表 1-2 中。
(3)把電路集電極偏置電阻 RC 改為 5.1 KΩ。單擊仿真開關,進行仿真分析。調節基極偏置電阻 RW,觀察示波器輸出波形,使三極管工作在放大狀態。用數字萬用表或動態測試探針分別測量節點電壓 VB、VC、VE 及輸出電壓 Uo,并記錄測量結果于表 1-2 中。

表 1-2 單管放大電路測量數據記錄表格
2. 實物焊接與測試
(1)熟悉電路圖后,在萬用板上按要求焊接電路,經檢查無誤后方可接通電源。
(2)調整靜態工作點
此電路實際上是由一個偏置電阻構成的固定偏置電路,結構簡單,調試方便。只要改變 RW 就改變了靜態工作點。為調整最佳工作點可借助示波器觀測輸出波形。
烜芯微專業制造二極管,三極管,MOS管,橋堆等20年,工廠直銷省20%,4000家電路電器生產企業選用,專業的工程師幫您穩定好每一批產品,如果您有遇到什么需要幫助解決的,可以點擊右邊的工程師,或者點擊銷售經理給您精準的報價以及產品介紹
烜芯微專業制造二極管,三極管,MOS管,橋堆等20年,工廠直銷省20%,4000家電路電器生產企業選用,專業的工程師幫您穩定好每一批產品,如果您有遇到什么需要幫助解決的,可以點擊右邊的工程師,或者點擊銷售經理給您精準的報價以及產品介紹

