數字電位器(digiPOT)功能多樣,應用廣泛,例如,用于濾除或生成交流信號。但是,有時頻率必須能夠有所變化,并根據應用需求調整。在此類設計中,支持通過適當的接口調整頻率的可編程解決方案極為有用,在有些情況下,非常有助于開發。本文介紹一種簡單易行的可編程振蕩器構建方法,其中,振蕩頻率和幅度可以通過使用digiPOT來彼此獨立地調節。


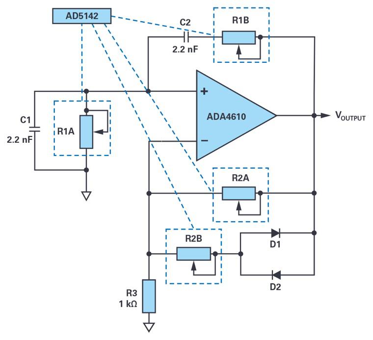
圖1.振幅穩定的可編程文氏電橋振蕩器,其中電阻由digiPOT代替。
圖1顯示的是典型二極管穩定文氏電橋振蕩器,可用于在輸出端(VOUTPUT)產生約10 kHz至200 kHz的精確正弦波信號。文氏電橋振蕩器有兩個橋路,一個由帶通濾波器構成,另一個由分壓器構成。除了ADA4610-1 軌到軌精密放大器之外,本示例還使用了AD5142digiPOT,其包含兩個獨立可控的電位器,每個具備256步進分辨率。電阻值通過SPI編程設置,如圖2所示。或者,可以使用由I²C控制的AD5142A。兩種都可用作10 kΩ或100 kΩ電位器。


圖2.AD5142的功能框圖。
在圖1所示的經典振蕩器電路中,R1A、R1B、C1和C2的路徑形成正反饋,而R2A、R2B和兩個并聯二極管D1和D2或其電阻RDIODE則形成負反饋。在這種情況下,可以使用公式1:


為了實現持續穩定的振蕩,需要消除環路增益中的相移。用公式表示,振蕩頻率:


其中,R表示AD5142上的可編程電阻值:


D表示AD5142中可編程數字代碼的十進制等效值,RAB表示電位器的總電阻。
為了保持振蕩,文氏電橋振蕩器應當相對平衡,也就是說,正反饋增益和負反饋增益必須協調一致。如果正反饋(增益)過大,振蕩幅度或VOUTPUT將增加,直至放大器飽和。如果負反饋占主導,則振蕩幅度將相應衰減。
在此處所示的電路中,增益R2/R1應設置為2左右或更大些。這會確保信號開始振蕩。
但是,交替開啟負反饋環路中的二極管也會導致增益暫時小于2,從而使振蕩穩定下來。
一旦確定所需的振蕩頻率,就可以通過R2,不受頻率影響地調諧振蕩幅度??梢酝ㄟ^下式計算:
所以,變量ID和VD分別代表通過D1和D2的二極管正向電流和二極管正向電壓。如果R2B出現短路,會產生約±0.6 V的振蕩幅度。R2B的幅度量級正確時,則可達到平衡,從而使VOUTPUT收斂。在圖1所示的電路中,R2B采用了一個單獨的100 kΩ digiPOT。
結論
通過采用所述的電路和10 kΩ雙digiPOT,可以分別以8 kΩ、4 kΩ和670 Ω的電阻值調諧8.8 kHz、17.6 kHz和102 kHz振蕩頻率,頻率誤差低至±3%。提高輸出頻率可能會影響頻率誤差。例如,200 kHz時,頻率誤差將增至6%。
在頻率相關應用中使用此類電路時,必須注意不要超過digiPOT的帶寬限值,因為該值與可編程電阻呈函數關系。此外,圖1所示的頻率調諧要求R1A和R1B的電阻值相同。但是,兩個通道只能依次設置,并會導致瞬時臨界中間狀態。對于某些應用,這種情況是不可接受的。在這些情況下,可以使用支持菊花鏈模式的digiPOT(例如AD5204),以便能夠同時更改電阻值。
烜芯微專業制造二極管,三極管,MOS管,橋堆等20年,工廠直銷省20%,4000家電路電器生產企業選用,專業的工程師幫您穩定好每一批產品,如果您有遇到什么需要幫助解決的,可以點擊右邊的工程師,或者點擊銷售經理給您精準的報價以及產品介紹
烜芯微專業制造二極管,三極管,MOS管,橋堆等20年,工廠直銷省20%,4000家電路電器生產企業選用,專業的工程師幫您穩定好每一批產品,如果您有遇到什么需要幫助解決的,可以點擊右邊的工程師,或者點擊銷售經理給您精準的報價以及產品介紹

