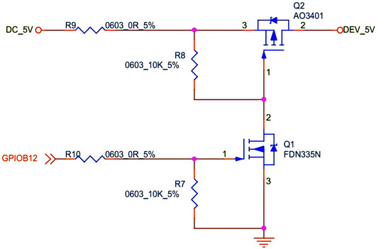
電路圖

圖中有兩個型號的MOS管,Q1是N溝道MOS管(型號是FDN335N),Q2是P溝道MOS管(型號是AO3401)。MOS是通過控制柵極和源極之間的電壓差(Vgs)來實現導通和截止的。
下圖是N溝道MOS管。Vgs大于一定的值時,MOS管導通。通常來說,NMOS管的源極要接GND,電流方向由漏極指向源極,寄生二極管的方向與電流方向相反。

下圖是P溝道MOS管。Vgs小于一定值時,MOS管導通。通常來說,PMOS管的源極要接VCC,電流方向由源極指向漏極,寄生二極管的方向與電流方向相反。

上面的“一定值”怎么確定是必須要去查看管子的規格書的。
NMOS管選擇-偏置電壓較低,適合GPIO的3.3V輸出。
兩個管子的漏極和源極之間連接一個電阻,是為了在斷開時快速消耗掉G和S之間的存儲的電荷,起到保護管子的作用。
至于信號輸入端串聯電阻的大小,需要實際測試來確定。
〈烜芯微/XXW〉專業制造二極管,三極管,MOS管,橋堆等,20年,工廠直銷省20%,上萬家電路電器生產企業選用,專業的工程師幫您穩定好每一批產品,如果您有遇到什么需要幫助解決的,可以直接聯系下方的聯系號碼或加QQ/微信,由我們的銷售經理給您精準的報價以及產品介紹
聯系號碼:18923864027(同微信)
QQ:709211280

