作為電子工程師或者相關從業者肯定對LDO不陌生,它是電路中至關重要的關鍵性器件。很多電路的降壓模塊都是靠LDO完成。今天重點分享LDO降壓模塊中,它上面的二極管D1到底有必要放著嗎?


下面這個是我每次layout圖時,那個二極管放的位置。


下面具體說說為什么要放這個二極管D1呢?
一般來說,LDO它是不需要任何保護的二極管的。
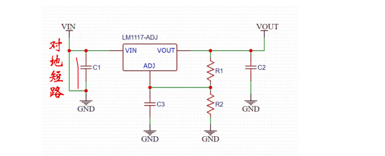
但是,當輸出端裝有電容器C2連接到LDO輸出端,并且輸入端電容C1對地短路時:


輸出電容器C2將它存儲的電荷釋放到穩壓器的輸出端VOUT,這個放電過程所形成的電流大小取決于電容器C2的容量、穩壓器設定的輸出電壓以及輸入電壓VIN的下降速度。


我們知道LM1117穩壓器內部是有一個二極管的,它能夠承受10A到20A的微秒級浪涌電流,位于輸出和輸入引腳之間。但是,若使用容量極大的輸出電容器(比如如1000µF或更大),并且在輸入端發生瞬間的對地短路情況,那么穩壓器有可能會受到損壞。因此在這種情況下,為了保護穩壓器,建議在輸出引腳與輸入引腳之間添加一個外部二極管。


往往當涉及到LDO線性穩壓器并聯二極管的問題時,雖然現在網絡上可以找到很多解釋性的文章,但由于信息可靠性參差不齊,最可靠的做法是查閱芯片的官方數據手冊,即datasheet。它的數據手冊中提供了關于這個穩壓器并聯二極管的詳細描述和說明。
這里我們除了確保二極管的電流承受能力足夠之外,當在增加這個保護二極管時,我們還需要特別注意二極管的反向耐壓值。這個反向耐壓值必須大于LDO穩壓器的輸入電壓,來確保在穩壓器正常工作或出現異常情況下,二極管都能夠有效地承受住反向電壓而不被擊穿。因此,在選擇適當的保護二極管時,需要參考穩壓器的輸入電壓規格,并選用具有足夠高反向耐壓值的二極管。
〈烜芯微/XXW〉專業制造二極管,三極管,MOS管,橋堆等,20年,工廠直銷省20%,上萬家電路電器生產企業選用,專業的工程師幫您穩定好每一批產品,如果您有遇到什么需要幫助解決的,可以直接聯系下方的聯系號碼或加QQ/微信,由我們的銷售經理給您精準的報價以及產品介紹
聯系號碼:18923864027(同微信)
QQ:709211280

