100W逆變器電路設計與應用解析


一、電路設計概述
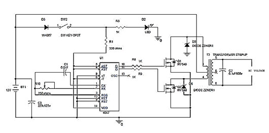
該100W逆變器電路以12V電池作為核心電源輸入。電路中,二極管與LED的連接設計,以及其與IC8(型號CD4047)引腳的連接方式,均旨在保障電路穩定運行。其中,二極管有效阻止反向電流產生,而LED則實時顯示電池工作狀態,為設備運行提供直觀的視覺參考。
二、集成電路CD4047的應用
ICCD4047在此電路中被配置為非穩態多諧振蕩器模式。為實現該模式,外部電容器連接于引腳1和引腳3之間,引腳2通過電阻與可變電阻相連,用于調節輸出頻率。其余引腳接地處理,確保電路穩定。引腳10和11分別連接至MOSFETIRF540的柵極,這兩個引腳輸出50%占空比的信號,驅動MOSFET工作,確保電流的高效轉換與傳輸。
三、功率輸出與變壓器作用
主交流電流由兩個MOSFET擔當電子開關角色產生。電池電流經Q1流入變壓器初級線圈相應部分,通過引腳10和11的高低電平變化,實現電流在變壓器初級線圈不同部分的流通與切換,進而產生交流電。該交流電經升壓變壓器的次級線圈輸出,獲得較高的交流電壓。電路中,Zenor二極管發揮關鍵作用,有效避免反向電流對電路造成不良影響。
四、電路工作模式與繼電器功能
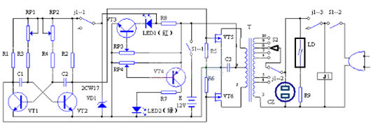
場效應管100W逆變電路

場效應管100W逆變電路

電路構建了多諧振蕩器,由VT1和VT2組成,振蕩頻率設定為5Hz,經穩壓管VD1穩壓后確保頻率穩定輸出。輸出的方波電壓驅動VMOS大功率管,經變壓器升壓后,220V交流電從插座CZ輸出。繼電器J1實現逆變與充電的自動轉換功能:電網供電時,J1通電,接通電網電源,調整變壓器工作狀態,斷開多諧振蕩器電源,此時VMOS管相當于二極管,對電瓶進行充電。LED1和LED2分別作為充電結束與放電完畢的指示燈,氖燈LD指示高電壓狀態,為用戶直觀呈現設備運行情況。
五、電路調試與元件參數
完成元件焊接并檢查無誤后,接通12V電源,電路起振。通過示波器觀察VT1、VT2集電極電壓波形,調節RP1、RP2使頻率達50Hz且波形對稱。調節RP3使LED1在電源電壓16.8V時點亮,低于16V時熄滅;調節RP4使LED2在電源電壓大于11V時點亮,低于10.5V時熄滅。2CW17需滿足在電源電壓10.5-17V時向多諧振蕩器提供9V直流電壓。變壓器鐵芯截面積不小于10cm²,繞線數據參照圖2。不同引腳加220V交流電時,對應端電壓分別為11V、15V、17V,滿足不同充電需求。


六、使用注意事項
此逆變器產生的交流電與常規household交流電存在差異,不宜用于純電阻性電器,如加熱器、電飯煲等。鑒于MOSFET快速開關散熱影響效率,建議使用散熱器以提升散熱效果,保障設備長期穩定運行。電網停電時,逆變器自動投入運行,逆變電壓從插座引出,打開電源開關,氖燈與LED2應發光。當綠光熄滅,電瓶電量放完,應停止使用逆變器。此外,電瓶維護需注意:避免長期虧電或充足后長期不用,建議每周放電1小時左右并及時補充電,每1-2個月徹底放電一次后充足備用,以延長電瓶使用壽命,保障逆變器系統可靠運行。
〈烜芯微/XXW〉專業制造二極管,三極管,MOS管,橋堆等,20年,工廠直銷省20%,上萬家電路電器生產企業選用,專業的工程師幫您穩定好每一批產品,如果您有遇到什么需要幫助解決的,可以直接聯系下方的聯系號碼或加QQ/微信,由我們的銷售經理給您精準的報價以及產品介紹
聯系號碼:18923864027(同微信)
QQ:709211280

