一、橋式整流電路


(一)二極管的單向導電性
二極管的核心特性在于其單向導電性。當二極管的PN結施加正向電壓時,PN結處于導通狀態,電流可以順利通過;而當施加反向電壓時,PN結則處于截止狀態,電流無法通過。這種單向導電性是整流電路能夠實現交流電轉換為直流電的關鍵所在。
(二)伏安特性曲線


二極管的伏安特性曲線是描述其電壓與電流關系的重要圖表。在正向偏置時,隨著電壓的增加,電流迅速上升;而在反向偏置時,電流幾乎為零,僅存在極小的反向漏電流。這一特性曲線為二極管的應用提供了理論依據。
(三)理想開關模型與恒壓降模型
在電路分析中,二極管通常采用理想開關模型或恒壓降模型進行簡化處理。理想開關模型假設二極管在正向偏置時管壓降為零,表現為理想的短路狀態;而在反向偏置時,電阻為無窮大,電流為零,表現為理想的開路狀態。恒壓降模型則更貼近實際,認為二極管導通后,其管壓降為恒定值,硅管約為0.7伏特,鍺管約為0.5伏特。這種模型能夠更準確地反映二極管在實際電路中的工作特性。
(四)橋式整流電流流向過程
橋式整流電路是一種常見的整流電路形式,其工作原理如下:當輸入電壓u?處于正半周期時,二極管Vd?和Vd?導通,而Vd?和Vd?截止。此時,電流從輸入端經過Vd?、負載RL,再經過Vd?回到輸入端,負載RL上的電流方向是從上至下,其電壓與u?的正半周期電壓相同。當u?進入負半周期時,其實際極性變為下正上負,此時Vd?和Vd?導通,Vd?和Vd?截止。電流從輸入端經過Vd?、負載RL,再經過Vd?回到輸入端,負載RL上的電流方向依然從上至下,其電壓與u?正半周期電壓相同。通過這種整流過程,橋式整流電路能夠將交流電有效地轉換為單向脈動直流電。
(五)計算
在橋式整流電路中,輸出電壓Vo、輸出電流Io以及二極管反向電壓URM的計算公式如下:
輸出電壓:Vo = 0.9U?
輸出電流:Io = 0.9U? / RL
二極管反向電壓:URM = √2U?
這些計算公式為電路設計與參數選擇提供了重要的參考依據。
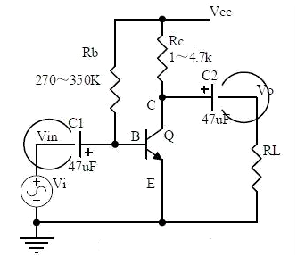
二、共射極放大電路


(一)注意要點
共射極放大電路是模擬電路中一種重要的放大電路形式,其設計與分析需要關注以下要點:
三極管的結構:了解三極管的內部結構,包括發射區、基區和集電區,以及各區域的摻雜濃度和物理特性,這對于理解三極管的工作原理至關重要。
三極管各極電流關系:掌握三極管的電流分配關系,即發射極電流等于基極電流與集電極電流之和,這是分析電路電流流動的基礎。
特性曲線:熟悉三極管的輸入特性曲線和輸出特性曲線,通過這些曲線可以直觀地了解三極管在不同工作條件下的電流與電壓關系,為電路設計與調試提供指導。
放大條件:明確三極管實現放大功能所需的條件,如合適的靜態工作點、基極電流的控制等,確保電路能夠穩定地放大輸入信號。
元器件的作用:分析電路中各個元器件的功能,如電阻、電容等,它們在電路中起到偏置設置、信號耦合、阻抗匹配等重要作用。
電路的用途:了解共射極放大電路的應用場景,如音頻放大、信號處理等,根據具體用途優化電路設計。
電壓放大倍數:計算電路的電壓放大倍數,這是衡量放大電路性能的關鍵指標之一,通過合理的電路設計可以實現較高的放大倍數。
輸入和輸出的信號電壓相位關系:確定輸入信號與輸出信號之間的相位關系,共射極放大電路的輸入信號與輸出信號相位相反,這一特性在信號處理中具有重要意義。
交流和直流等效電路圖:繪制交流等效電路圖和直流等效電路圖,分別用于分析電路的交流信號傳輸特性和直流偏置特性,為電路的全面分析提供基礎。
靜態工作點的計算:準確計算靜態工作點,確保三極管工作在合適的區域,避免飽和或截止失真,這是保證放大電路正常工作的關鍵。
電壓放大倍數的計算:通過電路參數和三極管特性,計算電壓放大倍數,為電路性能評估提供依據。
三、共集電極放大電路(射極跟隨器)


(一)注意要點
共集電極放大電路,也稱為射極跟隨器,具有獨特的電路特性,其設計與分析需關注以下要點:
元器件的作用:分析電路中各個元器件的功能,明確它們在電路中的作用,如電阻用于偏置設置和阻抗匹配,電容用于信號耦合等。
電路的用途:了解射極跟隨器的應用場景,如阻抗變換、信號緩沖等,根據具體用途優化電路設計。
電壓放大倍數:射極跟隨器的電壓放大倍數接近于1,但其輸出信號與輸入信號相位相同,且具有較高的輸入阻抗和較低的輸出阻抗,這使得它在電路中具有獨特的應用價值。
輸入和輸出的信號電壓相位關系:明確輸入信號與輸出信號之間的相位關系,射極跟隨器的輸入信號與輸出信號相位相同,這一特性使其在信號傳輸中能夠保持信號的完整性。
交流和直流等效電路圖:繪制交流等效電路圖和直流等效電路圖,分別用于分析電路的交流信號傳輸特性和直流偏置特性,為電路的全面分析提供基礎。
電路的輸入和輸出阻抗特點:射極跟隨器具有高輸入阻抗和低輸出阻抗的特點,這一特性使其能夠有效地匹配不同阻抗的信號源和負載,提高信號傳輸效率。
電流串聯負反饋過程的分析:分析電路中的電流串聯負反饋過程,了解負反饋對電路參數的影響,如穩定靜態工作點、提高輸入阻抗、降低輸出阻抗等,這對于優化電路性能具有重要意義。
負反饋對電路參數的影響:深入研究負反饋對電路參數的影響,通過合理的反饋設計,可以改善電路的性能指標,如提高放大倍數的穩定性、降低非線性失真等。
靜態工作點的計算:準確計算靜態工作點,確保三極管工作在合適的區域,避免飽和或截止失真,這是保證射極跟隨器正常工作的關鍵。
電壓放大倍數的計算:雖然射極跟隨器的電壓放大倍數接近于1,但通過精確計算,可以進一步優化電路性能,確保其在實際應用中的穩定性。
四、場效應管放大電路


(一)注意要點
場效應管放大電路作為一種重要的半導體放大電路,具有獨特的結構與性能特點,其設計與分析需關注以下要點:
場效應管的分類:了解場效應管的常見分類,包括結型場效應管(JFET)和絕緣柵場效應管(MOSFET),并熟悉它們的結構差異與工作原理,以便根據具體應用需求選擇合適的場效應管類型。
特點:掌握場效應管的主要特點,如高輸入阻抗、低噪聲、熱穩定性好等,這些特性使其在模擬電路中具有廣泛的應用前景,尤其適用于對信號源阻抗敏感的場合。
結構:深入研究場效應管的內部結構,包括漏區、源區、柵極等部分的布局與相互關系,理解其工作原理,即通過柵極電壓控制漏極電流的大小,從而實現信號的放大功能。
轉移特性和輸出特性曲線:熟悉場效應管的轉移特性曲線和輸出特性曲線,通過這些曲線可以直觀地了解場效應管在不同工作條件下的電流與電壓關系,為電路設計與調試提供指導。轉移特性曲線反映了柵極電壓與漏極電流之間的關系,而輸出特性曲線則描述了漏源電壓與漏極電流之間的關系,這些曲線是分析場效應管放大電路工作狀態的重要依據。
場效應放大電路的特點:場效應放大電路具有高輸入阻抗、低噪聲、低溫度系數等優點,同時其放大原理與三極管放大電路有所不同,主要通過柵極電壓控制漏極電流來實現信號放大。這些特點使其在某些特定應用中具有獨特的優勢,如在高阻抗信號源的放大、低噪聲放大等場景中發揮重要作用。
場效應放大電路的應用場合:根據場效應管放大電路的特點,明確其適用的應用場合,如音頻放大、射頻電路、傳感器信號調理等,結合實際需求進行電路設計與優化,充分發揮其性能優勢。
五、運算放大電路


(一)注意要點
運算放大電路是模擬電路中的核心組件之一,廣泛應用于信號放大、運算、濾波等電路中。以下是設計與分析運算放大電路時需重視的關鍵要點:
理想運算放大器的概念:理想運算放大器具有許多理想化特性,如無限大的開環增益、輸入阻抗、共模抑制比等,以及零輸出阻抗。基于這些理想特性,可以簡化電路分析與設計,為實際運算放大器的應用提供理論指導。
運放的輸入端虛擬短路:在運算放大器的線性工作狀態下,可近似認為其兩個輸入端的電壓相等,即存在“虛短”現象。這一特性是分析運算放大器電路的重要依據之一,通過“虛短”概念,可以簡化電路方程的建立與求解。
運放的輸入端的虛擬斷路:同時,在線性工作狀態下,運算放大器的輸入端電流可近似認為為零,即存在“虛斷”現象。這一特性與“虛短”相結合,為運算放大器電路的分析提供了極大的便利。
反相輸入方式的運放電路的主要用途:反相輸入方式的運算放大器電路具有輸入阻抗低、增益可靈活調整等特點,主要適用于信號反相放大、減法運算等應用場景。通過合理配置反饋電阻與輸入電阻,可以實現所需的增益與功能。
輸入電壓與輸出電壓信號的相位關系:在反相輸入方式下,輸入電壓與輸出電壓信號相位相反,這一特性在信號處理中具有重要意義,可用于實現信號的反相反轉或相減運算。
同相輸入方式下的增益表達:同相輸入方式的運算放大器電路具有較高的輸入阻抗,適用于高阻抗信號源的放大。其增益表達式為1 + Rf / R1(其中Rf為反饋電阻,R1為輸入電阻),通過調整電阻值可以實現不同的增益設置。
輸入阻抗與輸出阻抗:同相輸入方式下,運算放大器的輸入阻抗較高,接近理想運算放大器的輸入阻抗特性;而輸出阻抗較低,有利于驅動后續負載電路。這些阻抗特性使得同相輸入方式的運算放大器電路在信號傳輸與放大過程中能夠保持較好的信號完整性與穩定性。
六、功率放大電路


(一)注意要點
功率放大電路主要用于放大信號功率,以為負載提供足夠的驅動能力。以下是設計與分析功率放大電路時需關注的關鍵要點:
乙類功率放大器的工作過程以及交越失真:乙類功率放大器采用兩個特性對稱的三極管或場效應管交替工作,分別放大輸入信號的正半周和負半周。然而,在管子的交替導通瞬間,由于存在一定的死區電壓,可能導致交越失真。為減小交越失真,可以采用合適的偏置電路或引入適當的反饋措施,優化電路設計,提高輸出信號的質量。
復合三極管的復合規則:復合三極管由兩個三極管復合而成,其復合規則遵循一定的原則,以實現更高的電流放大倍數或滿足特定的電路需求。理解復合三極管的復合規則有助于在功率放大電路中合理應用復合三極管,提高電路的性能與穩定性。
甲乙類功率放大器的工作原理:甲乙類功率放大器結合了甲類和乙類放大器的特點,通過適當的偏置設置,使功放管在無信號輸入時處于微導通狀態,既避免了乙類放大器的交越失真問題,又提高了效率,相較于甲類放大器具有較低的靜態功耗。其工作原理是在信號的整個周期內,功放管均能導通一定的角度,從而實現對信號的線性放大。此外,還需了解甲乙類功率放大器的自舉過程,這是一種通過電容提升電壓的電路技術,用于提高電路的工作電壓范圍,進而增加輸出功率。
甲類功率放大器:甲類功率放大器在無信號輸入時,功放管處于飽和導通狀態,其導通角為360度,信號的整個周期內均能正常工作。甲類放大器具有出色的線性特性,輸出信號失真度低,但其效率相對較低,靜態功耗較大,因此通常應用于對音質要求極高的場合,如高品質音頻放大器。
甲乙類功率放大器:甲乙類功率放大器在無信號輸入時,功放管處于微導通狀態,導通角介于180度和360度之間。這種工作方式既克服了乙類放大器的交越失真問題,又在一定程度上提高了效率,相較于甲類放大器具有較低的靜態功耗。甲乙類功率放大器廣泛應用于各類音頻功率放大器中,綜合了甲類和乙類放大器的優點,實現了音質與效率的平衡。
〈烜芯微/XXW〉專業制造二極管,三極管,MOS管,橋堆等,20年,工廠直銷省20%,上萬家電路電器生產企業選用,專業的工程師幫您穩定好每一批產品,如果您有遇到什么需要幫助解決的,可以直接聯系下方的聯系號碼或加QQ/微信,由我們的銷售經理給您精準的報價以及產品介紹
聯系號碼:18923864027(同微信)
QQ:709211280

